Kako JAK-STAT signalni put regulira imunološke gene i što to znači za sarkoidozu i suvremeno liječenje
Ljudsko tijelo ima složen sustav komunikacije među stanicama, a jedan od najvažnijih mehanizama za prijenos poruka unutar imunološkog sustava je JAK-STAT signalni put. Ova molekularna „govorna linija“ prenosi informacije koje dolaze iz vanjskog okruženja stanice – najčešće u obliku citokina, što su signalne molekule koje stanice koriste da bi međusobno koordinirale imunološke odgovore.
Što je JAK-STAT put i kako funkcionira?
JAK-STAT put uključuje dvije glavne vrste proteina: JAK (Janus kinaze) i STAT (transkripcijski faktori). Kada se neki citokin – poput interferona gama (IFN-γ) ili interleukina 6 (IL-6) – veže na svoj receptor na površini imunološke stanice, taj receptor aktivira JAK proteine. JAK-ovi tada aktiviraju jedan drugoga kemijskim procesom zvanim fosforilacija (što znači da se dodaje fosfatna skupina na specifične dijelove proteina). To omogućuje daljnji prijenos signala prema unutrašnjosti stanice.
Nakon toga u igru ulaze STAT proteini. Aktivirani JAK-ovi fosforiliraju STAT-ove, koji se zatim povezuju u parove (dimeriziraju) i ulaze u jezgru stanice – središte u kojem se nalazi DNA. Tamo STAT proteini vežu određene dijelove genetskog koda i aktiviraju specifične gene koji reguliraju ponašanje stanice: njezinu funkciju, sposobnost preživljavanja, lučenje tvari i međustaničnu komunikaciju.
Koji su to geni koje JAK-STAT put aktivira?
Ovisno o vrsti citokina i tipu stanice, JAK-STAT put može aktivirati različite gene. Na primjer, jedan od najvažnijih STAT proteina je STAT1, koji se aktivira nakon djelovanja interferona gama (IFN-γ). Kada je STAT1 aktivan, potiče stvaranje proteina poput IRF1 (regulator interferonskog odgovora) i kemokina CXCL9 i CXCL10, koji privlače druge imunološke stanice na mjesto upale. Također, STAT1 može aktivirati protein CIITA, koji je ključan za uključivanje gena iz MHC klase II – skupine gena važnih za prepoznavanje stranih antigena. Time se povećava sposobnost stanice da predstavi antigene drugim imunološkim stanicama, posebice T-limfocitima.
Drugi važan STAT protein je STAT3, koji se često aktivira djelovanjem citokina poput IL-6. On regulira gene koji pomažu stanicama da prežive, kao što su BCL2 i VEGF, te istovremeno regulira balans između protuupalnih i upalnih signala preko proteina kao što je SOCS3, koji djeluje kao negativna povratna informacija.
STAT4 aktivira gene povezane s protuvirusnim odgovorom i formiranjem tzv. Th1 limfocita, tipa T-stanica koji su ključni u autoimunim i granulomatoznim bolestima. Aktivira gene poput interferona gama (IFN-γ) i njegovog receptora IL-12Rβ2, što dodatno potiče imunološku reakciju.
STAT5 regulira gene povezane s proliferacijom T-limfocita, uključujući IL-2 receptor i proteine koji štite stanice od smrti, poput BCL-xL.
STAT6, s druge strane, potiče ekspresiju gena koji su vezani uz tzv. Th2 tip imunološkog odgovora, koji je često povezan s alergijama i razvojem fibroze, osobito kada su prisutni citokini IL-4 i IL-13.
Kako je sve to povezano sa sarkoidozom?
Sarkoidoza je upalna bolest u kojoj se u različitim organima, osobito u plućima i limfnim čvorovima, stvaraju granulomi – nakupine stanica koje pokušavaju izolirati i obuzdati perzistentni podražaj, najčešće nepoznatog porijekla. U ovom procesu sudjeluju brojne imunološke stanice, posebice T-limfociti tipa 1 (Th1) i makrofagi, koji se aktiviraju pod utjecajem citokina poput IFN-γ, IL-2, IL-6 i IL-12.
Upravo ti citokini aktiviraju JAK-STAT signalni put, koji zatim uzrokuje prekomjernu ekspresiju gena koji pojačavaju upalu, potiču stvaranje granuloma i otežavaju njihovo razgradnju. Osobito je važno napomenuti da je u sarkoidozi primijećena pojačana aktivacija STAT1 i STAT3, što dovodi do kronične i ponekad nekontrolirane upalne reakcije.
Zašto su JAK inhibitori nova nada u liječenju sarkoidoze?
Budući da je JAK-STAT put ključan za održavanje upale i formiranje granuloma, znanstvenici i liječnici razvili su lijekove koji blokiraju ovu signalizaciju. Ti lijekovi se zovu JAK inhibitori. Oni djeluju tako da sprječavaju aktivaciju JAK proteina, čime se prekida cijeli signalni lanac.
Neki od trenutno poznatih JAK inhibitora su:
Tofacitinib, koji blokira JAK1 i JAK3, a korišten je eksperimentalno kod kožnih oblika sarkoidoze.
Ruxolitinib, koji blokira JAK1 i JAK2, pokazao je pozitivne rezultate kod plućne sarkoidoze u nekoliko slučajeva.
Baricitinib i Upadacitinib također su u fazama istraživanja za različite autoimune bolesti, uključujući i sarkoidozu.
Ovi lijekovi djeluju tako što smanjuju proizvodnju IFN-γ, IL-6 i IL-12 – ključnih „goriva“ za kroničnu upalu – i time sprječavaju prekomjernu aktivaciju T-limfocita i makrofaga, kao i formiranje novih granuloma. Ujedno djeluju i kod pacijenata koji ne reagiraju dobro na kortikosteroide, koji su dosad bili glavni oblik terapije.
Zaključak: što sve to znači za pacijente?
Ukratko, JAK-STAT put je kao električni prekidač koji prenosi upute od citokina do gena koji upravljaju ponašanjem imunoloških stanica. Kod sarkoidoze, taj prekidač je stalno „uključen“, uzrokujući trajnu upalu. Suvremeni lijekovi – JAK inhibitori – djeluju poput izolatora koji prekidaju tu štetnu signalizaciju i daju tijelu šansu da se vrati u ravnotežu.
Za bolesnike sa sarkoidozom, osobito one s teškim i upornim oblicima bolesti, JAK inhibitori predstavljaju novu nadu. Iako još nisu široko odobreni za ovu bolest, rezultati dosadašnjih studija i kliničkih slučajeva pokazuju da bi mogli postati važan dio terapije u bliskoj budućnosti.
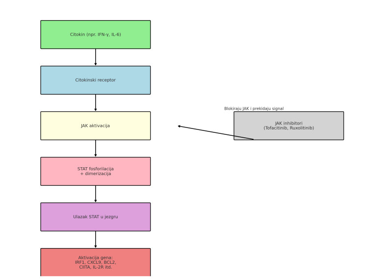
Dijagram prikazuje kako JAK-STAT signalni put funkcionira:
-Signal započinje vezanjem citokina poput IFN-γ ili IL-6 na receptor.
-To aktivira JAK proteine, koji zatim aktiviraju STAT proteine.
-STAT ulazi u jezgru i aktivira specifične gene (poput IRF1, CXCL9, BCL2, CIITA, IL-2R).
-Suvremeni JAK inhibitori (npr. tofacitinib, ruxolitinib) blokiraju ovu signalizaciju i tako prekidaju upalni odgovor.
Dino-Josip Ključarić, mag.theol.

